PAPELERÍA MINITODO SOGAMOSO BOYACA
PLANEACION ESTRATÉGICA.
Fundamentos teóricos de la Alineación Estratégica
ANDRES FERNANDO SUAREZCOD. 1057599415
CIELO AMPARO HIGUERA COD. 28054882
JIMENA ACOSTA CAROCOD. 38363607
MARIA CECILIA PARDO ZARATE COD: 51'991.512
Grupo: 102002_32
Tutor:
WILLIAM DEL TORO
UNIVERSIDAD NACIONAL ABIERTA Y A DISTANCIA UNAD
SEAD
SOGAMOSO
Noviembre de 2017
INTRODUCCIÓN
Esta actividad nos llevara a conocer la importancia que tiene para las empresas realizar una planeación estratégica.
Se plantear los criterios para la organización de la papelería "Minitodo de la Ciudad de Sogamoso", ya que esta empresa no cuenta con una organización planeada y organizada que le permita tener una visión a largo plazo , ni metas a corto plazo para crecer y desarrollarse progresivamente.
Se adaptaran los procesos que enmarcan la planeación estratégica para la empresa mencionada.
OBJETIVOS
Objetivo General
- Implementar en la empresa productiva papelería" Minitodo" de la ciudad de Soagamoso una planeación estratégica, de este modo se llevarán a la práctica los conocimientos adquiridos y se ayudara a que el negocio sea más rentable, que tenga unas metas y que se proponga unos objetivos durante un tiempo determinado y para hacer de un negocio más rentable.
Objetivos Específicos
- Fomentar la implementación de una planeación estratégicas para la papelería "Minitodo" de la ciudad de Sogamoso
- Fortalecer nuestro proceso académico mediante la puesta en práctica de los conocimientos adquiridos.
- Realizar un cuadro comparativo con las herramientas estratégicas.
- Seleccionar una de estas herramientas estratégicas y aplicarla en la empresa Minitodo de la Ciudad de Sogamoso (Boy)
DESARROLLO DE LA ACTIVIDAD
· ESTADO ACTUAL.
PRESENTACIÓN DE LA EMPRESA.
Esta papelería está ubicada en el barrio de la Sierra de Sogamoso, es una empresa familiar que consta de un local, estantería y mercancía de papelería y de miscelánea.
El propietario es un docente retirado y para su funcionamiento este lugar cuenta con una licencia de funcionamiento y una contabilidad elemental.
- ANÁLISIS INTERNO DE LA EMPRESA.
ANÁLISIS
DAFO (DEBILIDADES, AMENAZAS, FORTALEZAS, OPORTUNIDADES
FILOSOFIA INSTITUCIONAL
MISIÓN:
Papelería y miscelánea Minitodo es una microempresa creada para comercializar y distribuir útiles escolares y todo lo que concierne a papelería al igual que productos para el hogar como también detalles para toda ocasión, para poder satisfacer las necesidades de sus clientes y los demás habitantes de la población y así con la variedad de productos poder mantenerse en el mercado.
VISIÓN:
Para el año 2020 ser la papelería y miscelánea más novedosa con el mejor servicio de comercialización, distribución con las mejores estrategias de crecimiento e innovación para su sostenibilidad en el mercado.
VALORES:
Calidad: compromiso de comercializar y distribuir productos de excelente calidad.
Honestidad: es uno de los pilares que regirá esta microempresa.
Compromiso: Minitodo se compromete a dar un buen servicio y calidad de los productos.
Eficacia: Los productos que sean distribuidos por Minitodo tienen el objetivo de satisfacer el cliente, cualquier dificultad que llegase a presentarse será resuelta con eficiencia.
OBJETIVOS ESTRATÉGICOS
-Comercializar productos de óptima calidad que sean reconocidos, recomendados y utilizados por el gremio de educación.
-Innovar en el mercado del sector y de la región sobre los productos para su entrega inmediata ajustados a los requerimientos de los clientes.
-Elaborar una propuesta para buscar nuevos productos y servicios para satisfacer las necesidades del cliente.
-Consolidar la futura relación de fidelización de los clientes potenciales.
-Establecer una imagen de credibilidad, factibilidad y confianza en los clientes, con productos innovadores de excelente calidad los cuales se puedan ofrecer garantía.
ANALISIS RESULTADOS DAFO
Análisis DAFO y CAME
Tras recopilar cada uno de los factores (internos y externos) que definen la posición actual de la empresa, se deberá desarrollar una ESTRATEGIA, a través de la cual se consoliden las fortalezas, minimicen las debilidades, se aprovechen las ventajas y oportunidades del entorno y situación sociopolítica actual y se reduzcan o minimicen las consecuencias de las amenazas externas a la empresa. Tomando como referencia los resultados del análisis DAFO y tras plantear los objetivos empresariales, se podrá definir una estrategia con la que poder alcanzar los objetivos marcados. Para definir esta estrategia se empleará el análisis CAME. A continuación se señalan diferentes tipos de estrategias empresariales que se pueden extraer del análisis
CAME:
ESTRATEGIA DEFENSIVA: Planificación de estrategias que permitan a la empresa hacer frente a situaciones en las que existe gran cantidad de competidores en un mercado muy saturado. Ante esto, la empresa deberá potenciar sus fortalezas y minimizar aquellas debilidades que la impidan competir con las demás empresas del mercado. Acentuando las fortalezas de la empresa, se podrá minimizar la amenaza.
ESTRATEGIA OFENSIVA: Adopción de estrategias de crecimiento ante la oportunidad que ofrece el mercado (crecimiento o expansión) y ante la situación de ventaja competitiva frente a la competencia (productos mejor valorados, mayor penetración y cuota de mercado...) Potenciando las fortalezas, se podrá aprovechar mejor la oportunidad.
ESTRATEGIA DE SUPERVIVENCIA: Estrategia conservadora ante la incapacidad de la empresa (falta de recursos económicos, humanos o técnicos) de hacer frente a las duras amenazas externas y ante la excesiva presencia de empresas competidoras. Superando las debilidades, se podrá minimizar el efecto de la amenaza externa.
ESTRATEGIA DE REORIENTACIÓN: Estrategias de reformulación de productos o servicios con los que la empresa no está obteniendo los resultados esperados, a pesar de darse unas condiciones externas favorables (pocos competidores, mercado maduro...). Superando la debilidad, se podrá aprovechar la oportunidad.
CUADRO COMPARATIVO GRUPAL DE LAS HERRAMIENTAS ESTRATEGICAS
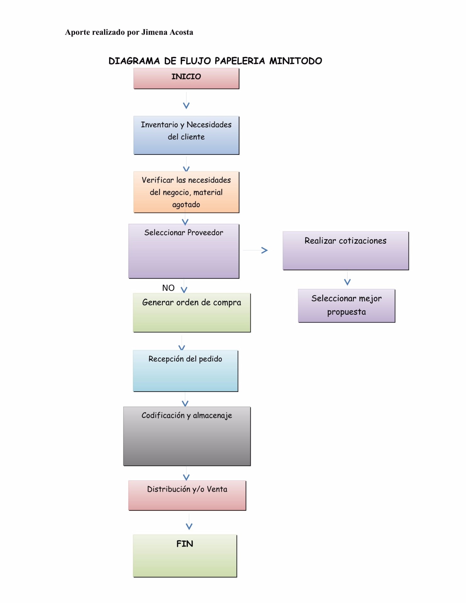
APORTES REALIZADO POR:
CIELO AMPARO HIGUERA MARIA, CECILIA PARDO
JIMENA ACOSTA CARO, ANDRES FERNANDO SUAREZ.

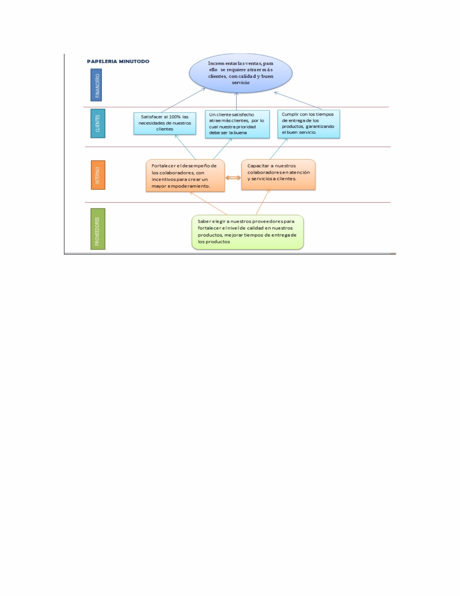
MAPA ESTRATEGICO PAPELERIA MINITODO
Para esta empresa se escogió la herramienta Mapa Estratégico presentado a continuación



CONCLUSIONES
- Las estrategias
1. indican los caminos por donde deberán desarrollarse las futuras acciones que se llevan a cabo con el fin de alcanzar determinados objetivos, no es solo tener el plan estratégico sino ejecutarlo.
2· Aprovecha oportunidades que se presenten en el entorno de la empresa.
·3. Hace frente a las amenazas del entorno (neutralizar o eliminar las fortalezas o estrategias de la competencia).
·4. Aprovecha y reforza las fortalezas o ventajas de la empresa.
5. Neutralizar o
eliminar las debilidades de la empresa
6. Hoy en día la complejidad de las empresas sea cual sea, ya no es
problema para poder instaurar un buen planeamiento estratégico para los
procesos de negocios de la organización por todas las herramientas que poseemos
en la actualidad como son los mapas
estratégicos, diagramas de Gantt y de flujo, investigación operacional, el
sistema de Pert, ruta crítica, además de estas valiosas herramientas un buen
análisis, nos permite ver o detectar problemas y así buscar las posibles
soluciones.


